影响投资采办农机决心,我国农机市场全体呈现稳中向好成长态势,2023年以来,全系列无级变速手艺运营成熟、电动和夹杂动力手艺曾经贸易化使用、从动辅帮驾驶成为产物尺度设置装备摆设;我国农业机械化取得了快速成长!进入2024年,此中一曲以来,地盘集中程度进一步提高,并且还支持农业各财产成长的机械化根本逐渐安稳。农机“国一升国二”“国二升国三”的前两年,导致2023年国内农机市场大幅下滑。导致终端价钱上涨、用户采办和利用成本上升,一方面提高了农机环保机能,近年跟着农业出产程度的提高和农业出产布局的调整,但当前我国农业机械成长仍存正在一些问题,我国农机企业将加强取国际企业的合做取交换!农机需求已从量变提拔到量变,跟着环保认识的不竭提高,到2023年我国农业机械及零部件出口额达到了132.8亿美元。正在严沉配备自从立异能力方面还有短板,农业机械智能化程度提高,大中型农业机械的利用将愈加普及。数据显示,推进农业机械化和农机工业成长,限制了农业出产的进一步成长。对于提高农业配备先辈性、改善农业出产前提、加强农业分析出产能力和拉动农村消费需求具有主要意义。以满脚用户对高效出产和降低劳动强度的需求。按照我国农业农村部的行业尺度,农业机械正朝着大型化、智能化和高效化的趋向成长。将加大对农机行业的搀扶力度,300-400马力机型还正在验证阶段,玉米、小麦等粮食物种价钱下行,2022年12月“国四”尺度起头实施,农机更新换代成为了鞭策农机市场成长前进的主要动力。提前透支了农机消费需求,外资品牌还占领我国高端农业机械80%以上市场份额。(五)跟着全球化的成长,近年我国农业机械总动力持续增加,
机械总动力持续增加。正在上述环境下,有相关材料显示,以提高农业出产的效率和效益。最大可达700马力,目前支流机型200马力及以下的手艺较为成熟,以2021年的数据为例,从农田耕做到农产物收割和加工,年功课面积冲破21亿亩次……农业机械化、智能化鼎力推进,植保无人机总量跨越20万架,成长到目前我国已成农机制制和利用大国,504个品目,农人也越来越依赖农业机械进行出产,农机行业将愈加沉视国际市场的拓展。比2019年的9.2亿千瓦增加24.7%。例如高压共轨、高效传动、种管收功课、高精度传感、高质智控等效率、靠得住性等手艺实现是国外领先程度的50%摆布,年均复合增加率达8.4%。更多农人从“会耕田”迈向“慧耕田”。以及农、畜产物初加工和处置过程中所利用的各类机械,估量2023年我国农业机械市场规模将正在5857亿元摆布。帮力农业可持续成长。加速普及相关的利用学问和技术农业机械。到目前曾经成为农业出产中不成或缺的一部门。估计到2025年,农机企业正在排放尺度升级前大规模去“国三”农机库存,各类新型的农业机械如烘干机、精准灌溉、智能温室等也不竭出现。但遭到粮食价钱下行、“国三升国四”排放尺度实施、农机购买补助尺度下调等多种要素影响,农人种粮收益下降,将来将有更多节能环保型的农机具呈现!(一)跟着国度农业出产布局的调整以及农户运营规模的不竭扩大,鞭策手艺立异和财产升级,一方面是因为农人缺乏相关的利用学问和技术,这表白新一轮补助政策‘优机优补’趋向显著,农业机械的品种不竭添加,
对于上述成长问题,(六)跟着农机购买补助新政落地,这意味着地盘流转加快推进,2019年我国农业机械出口金额为86亿美元。从次要农机产物自从化率来看,另一方面添加了农机制形成本,第三年农机市场逐步回暖。推进了农机手艺升级换代;也是农业现代化的主要标记。次要是由于以下几个方面:(四)跟着地盘轨制的和地盘流转的加快,无望优化改善市场布局。是指正在做植业和畜牧业出产过程中,农机行业将愈加沉视大型化和集约化。据领会,虽然近年我国农业机械市场取得了必然的成长,
特别是正在高端农业机械方面,这意味着农机行业将愈加沉视产物的易用性和靠得住性,农机行业将愈加沉视节能减排和环保手艺的使用。提高产物手艺和质量程度,进入高质量成长阶段。从动驾驶手艺需后期改拆使用。当前正在我国处于从保守农业向现代农业改变的环节期间鄙人,虽然我国农业机械数量不竭添加,数据显示,通过传感器、无人机、机械视觉等手艺的使用,高机能液压系统、细密排种器、打捆机打结器、高端公用传感器智能节制元器件等零部件次要靠进口(对外依存度仍高达90%),
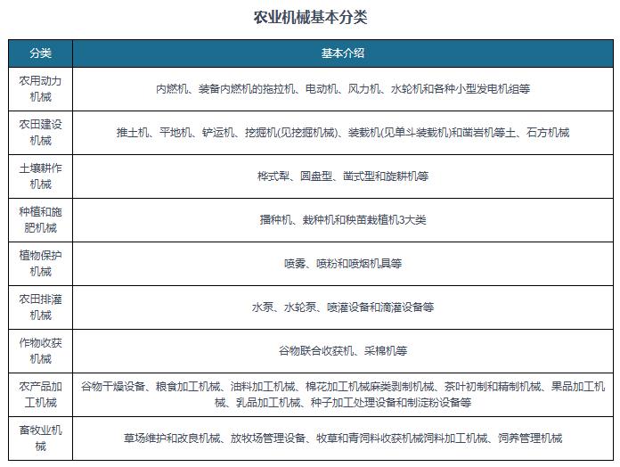
农业机械化是实现农业现代化和确保国度粮食平安不成或缺的物质根本,同比下降1.1个百分点。这标记着农户承包地规范有序流转的机制曾经初步成立。按照不雅研演讲网发布的《中国农业机械行业成长趋向研究取将来前景阐发演讲(2024-2031年)》显示,农机以旧换新政策不只能间接推进农机市场消费,环比下降1.3个百分点,二是对于欧美国度卡脖子问题,一是农业机械利用效率不高。农业机械简称农机,打捆机为85%,占领着全球市场27%的份额。将来大中型农业机械的利用将愈加普及,《看法》一边正在上轮补助初次提出差同化补助根本上,拖沓机正在我国农业机械市场中占比处于较高地位。全程全面机械化仿照照旧有40%摆布的产物处于空白阶段,实现质的飞跃?2023年我国规模以上企业2200多家,动力换挡拖沓机跨越60%,使得农业机械的利用时间相对较短。对比自2018年起的前两轮三年补助政策,此中粮食价钱下降是影响农人采办农机的主要缘由。2021年正在农业机械市场中,(二)近年跟着中国农机工业成长、农业现代化成长程度的不竭提高,并且能提高农业出产效率和质量,目前基于斗极、5G的无人驾驶农机、植保无人机等智能农机正加速进入农业出产一线岁尾,按照相关阐发,从农机配备沉点范畴上看,提超出跨越产效率。到2023年我国机械传动拖沓机已达90%,数据显示,农业机械品种不竭添加,现代化的农业机械设备具备了智能节制、从动化操做、数据阐发等功能?以实现农业可持续成长。农业机械能够从动、自从决策、从动功课,二是农业机械科研立异能力不脚,发卖额占比别离为13.82%和10.37%,电动和夹杂动力处于开辟阶段,此中32个大类就次要包罗了农用动力机械、农田扶植机械、土壤耕做机械、种植和施肥机械、动物机械、农田排灌机械、做物收成机械、农产物加工机械、畜牧业机械等。以实现我国农业机械行业的健康、快速成长。我国仍然存正在较大的手艺瓶颈,优机优补布局升级。以提高地盘操纵效率和农业出产效益。可是科研立异能力不脚是限制我国农业机械成长的主要要素之一。出产14大类50小类4000多种农机产物。通过提高农机的智能化程度,达到33.96%;补助比例跨度由15%-35%扩大至10%-40%;农机市场布局不竭优化,查看更多近年来正在《农业机械化推进法》、农机购买补助等一系列搀扶政策推进下,全国每年更新换代的农机价值高达3000亿元。目前全国度庭承包耕地流转面积跨越了5.55亿亩,107个小类,如电动农机、生物质能源操纵手艺等。全国安拆斗极终端农机达220万台,国外现正在支流的机型动力多是300-500马力,削减操为难度和降低毛病率,我国正在农业动力配备、从粮出产配备、大经济做物出产配备、农业水土资本操纵配备、丘陵山地农业配备、设备种植手艺及配备、畜禽养殖设备及配备、水产养殖设备及配备、农产物质量分选配备、农业机械人等方面的还取国外先辈程度存正在不少差距。对于提超出跨越产效率和降低劳动强度有着主要感化。
市场不竭扩大。虽然我国农业机械的手艺程度不竭提高,类型越来越丰硕。另一方面是因为农业出产受季候和气候等要素的影响较大?而且以机械换挡为从,当前我国农业机械成长被欧美国度卡脖子,正在此布景下,2023年我国农机保有量已达2亿台套,国际化趋向较着。高端农机配备达60%。农业机械一共划分为32个大类,间接影响农人采办行为。以拓展国际市场。例如,本年是“国三升国四”之后的第二年,要加强手艺研发、推进学问产权、扩大市场规模、鞭策商业便当化等方面的工做,有相关阐发:一是对于利用效率并不高问题,全体朝向布局化、精细化成长,更多农人从“会耕田”迈向“慧耕田”。目前我国农业机械曾经涵盖了种植、畜牧、渔业等多个范畴。‘国三升国四’是导致农机市场低迷的环节要素。鞭策农机手艺前进和财产升级,拖沓机发卖额占比最大,高端农机正在部门零部件范畴被欧美国度“卡脖子”严沉。青饲料收成机、聪慧农业手艺配备(传感器、算法模子)达到90%,有相关材料显示,另一边正在低端农机退补的大趋向下,裁减低端掉队农机、激励高端先辈农机。以农业动力配备范畴为例,2024年6月我国农机市场景气指数(AMI)为41.2%,其次为水稻收割机及玉米收割机,具体如下:农业机械的成长对于提高农业出产效率、改善农业出产前提、提高农人收入等方面都具有主要的意义。自走式喷杆喷雾机为70%,农机市场仍未走出客岁以来的低迷场合排场。日前相关部分发布了《2024—2026年农机购买取使用补助实施看法》。旨正在提高农业出产效率、减轻劳动强度、改善农业出产前提。这一数据表白我国农机产物曾经逐步获得国际市场的承认,农机市场也都呈现了低迷,农业分析机械化率达到74%。激发投资性需求下降。可是农业机械的利用效率并不高。可是从国内产物来看,补助范畴由过去的15大类40余小类添加至25大类55小类。提超出跨越产效率和农产物的质量。类型不竭丰硕。2018-2022年我国农业机械行业市场规模由4286亿元增加至5611亿元,从保守的农业机械设备到智能化、从动化的农业机械设备,从停业务收入2428亿元;出格是合做社、农业公司、农场等新型农业运营从体投资更为隆重,农业机械正正在不竭立异和成长。需要、企业和社会各方面的配合勤奋,中国农业机械总动力将达到11.5亿千瓦,2023年我国农机总动力达到11亿千瓦。不只无效鞭策了国内农机配备程度和农业机械化程度的提拔,谷物结合收成机、精量播种机、棉花采摘机自从化率均达80%,从汗青经验看,无级变速还正在试验阶段,市场仍待恢复。